チーム・競技者・各種ライセンスの
登録手続きはこちら
YOUTH DEVELOPMENT  NEWS
ユース育成  お知らせ

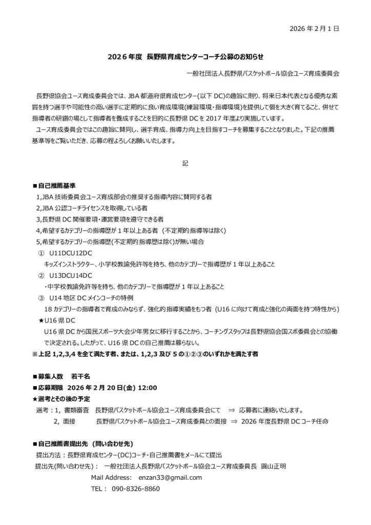
2026年度長野県DC_コーチ公募について

2026.02.02
ユース育成

昨年度に引き続き、育成センター(DC)のコーチを公募いたします。詳しくは資料をご確認ください。

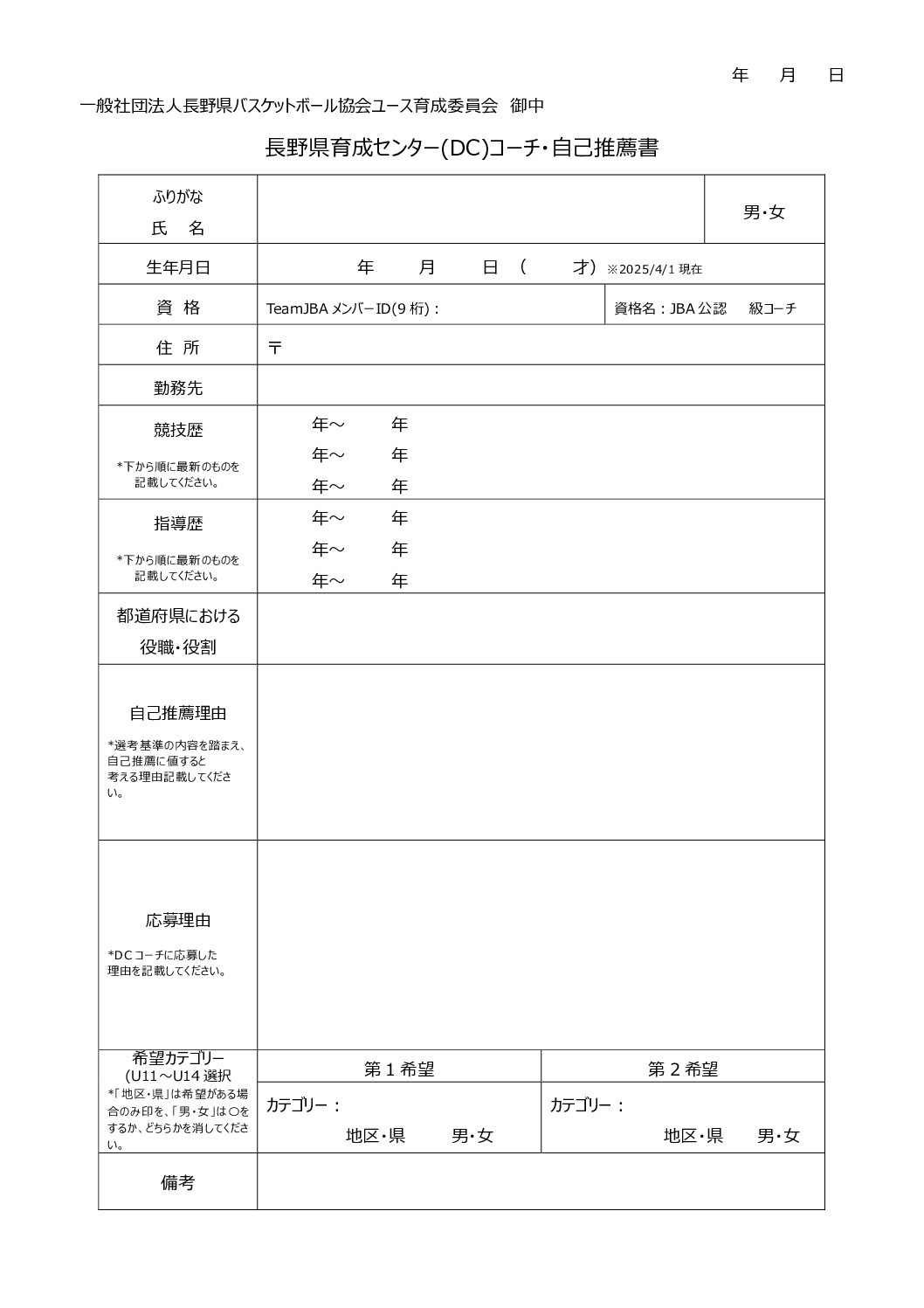
長野県育成センター(DC)コーチ・自己推薦書

    2026年度 長野県育成センターコーチ公募のお知らせ